Distance

2025-12-01

Distance

  • Many of the analyses we perform with high-dimensional data relate directly or indirectly to distance.

  • Many machine learning techniques rely on defining distances between observations.

  • Clustering algorithms search of observations that are similar.

  • But what does this mean mathematically?

The norm

  • A point can be represented in polar coordinates:

The norm

  • If \(\mathbf{x} = (x_1, x_2)^\top\), \(r\) defines the norm of \(\mathbf{x}\).

The norm

  • The point of defining the norm is to extrapolate the concept of size to higher dimensions.

  • Specifically, we write the norm for any vector \(\mathbf{x}\) as:

\[ ||\mathbf{x}|| = \sqrt{x_1^2 + x_2^2 + \dots + x_p^2} \]

  • Sometimes convenient to write like this:

\[ ||\mathbf{x}||^2 = x_1^2 + x_2^2 + \dots + x_p^2 \]

The norm

  • We define the norm like this:

\[ ||\mathbf{x}||^2 = \mathbf{x}^\top\mathbf{x} \]

Distance

  • Distance is the norm of the difference:

Distance

-We can see this using the definition we know:

\[ \mbox{distance} = \sqrt{(x_{11} - x_{12})^2 + (x_{21} - x_{22})^2} \]

Distance

  • Using the norm definition can be extrapolated to any dimension:

\[ \mbox{distance} = || \mathbf{x}_1 - \mathbf{x}_2|| \]

Distance

  • For example, the distance between the first and second observation will compute distance using all 784 features:

\[ || \mathbf{x}_1 - \mathbf{x}_2 ||^2 = \sum_{j=1}^{784} (x_{1,j}-x_{2,j })^2 \]

Distance

  • Define the features and labels:
mnist <- read_mnist()
x <- mnist$train$images  
y <- mnist$train$labels 
x_1 <- x[6,] 
x_2 <- x[17,] 
x_3 <- x[16,] 
  • Compute the distances:
c(sum((x_1 - x_2)^2), sum((x_1 - x_3)^2), sum((x_2 - x_3)^2)) |> sqrt() 
[1] 2319.867 2331.210 2518.969
  • Checks out:
y[c(6,17,16)]
[1] 2 2 7

Distance

  • In R, the function crossprod(x) is convenient for computing norms.

  • It multiplies t(x) by x:

c(crossprod(x_1 - x_2), crossprod(x_1 - x_3), crossprod(x_2 - x_3)) |> sqrt() 
[1] 2319.867 2331.210 2518.969

Distance

  • We can also compute all the distances at once:
d <- dist(x[c(6,17,16),]) 
d
         1        2
2 2319.867         
3 2331.210 2518.969
  • dist produces an object of class dist
class(d) 
[1] "dist"
  • There are several machine learning related functions in R that take objects of class dist as input.

Distance

  • dist objects are similar but not equal to a matrices.

  • To access the entries using row and column indices, we need to coerce it into a matrix.

as.matrix(d)[2,3]
[1] 2518.969

Distance

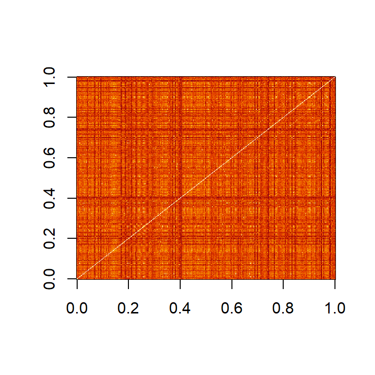
  • The image function allows us to quickly see an image of distances between observations.
d <- dist(x[1:300,]) 
image(as.matrix(d)) 

Distance

  • If we order distance by the labels:
image(as.matrix(d)[order(y[1:300]), order(y[1:300])]) 

Spaces

  • Predictor space is a concept that is often used to describe machine learning algorithms.

  • We can think of all predictors \((x_{i,1}, \dots, x_{i,p})^\top\) for all observations \(i=1,\dots,n\) as \(n\) \(p\)-dimensional points.

  • The space is the collection of all possible points that should be considered for the data analysis in question, including points we have not observed yet.

  • In the case of the handwritten digits, we can think of the predictor space as any point \((x_{1}, \dots, x_{p})^\top\) as long as each entry \(x_i, \, i = 1, \dots, p\) is between 0 and 255.

Spaces

  • Some Machine Learning algorithms also define subspaces.

  • A commonly defined subspace in machine learning are neighborhoods composed of points that are close to a predetermined center.

  • We do this by selecting a center \(\mathbf{x}_0\), a minimum distance \(r\), and defining the subspace as the collection of points \(\mathbf{x}\) that satisfy:

\[ || \mathbf{x} - \mathbf{x}_0 || \leq r. \]

Spaces

  • We can think of this subspace as a multidimensional sphere since every point is the same distance away from the center.

  • Other machine learning algorithms partition the predictor space into non-overlapping regions and then make different predictions for each region using the data in the region.